探究JS教科书般使人困惑的语言设计缺陷
“null == 0 为 false 但 null <= 0 为 true”
null 强制类型转换为数字是 0,null <= 0 也合理。但控制台输入了 null == 0却是false
那这个 null <= 0 到底是怎么计算的呢?
查询 ES5 规范 11.8.3 <= 算法,简单说就是 x <= y 等价于 !(y < x)

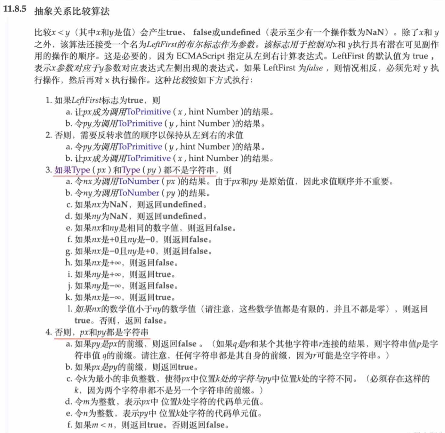
即 null <= 0 等价于 !(0 < null),查下ES5 规范 11.8.1 < 算法和ES5 规范 11.8.5 抽象关系比较算法


看起来内容多且枯燥,简单说就是先 GetValue 进行表达式运算,再 ToPrimitive 转换为原始值,接着再比较,只有两种可能,要么是数字比较,要么字符串比较,数字就是比大小,字符串就是挨个比较 Unicode 码。
!(0 < null) 对应 !(0 < ToNumber(null)),即 !(0 < 0),返回 true,即证。
简单小结一下:null <= 0 => !(0 < null) => !(0 < ToNumber(null)) => !(0 < 0) => !false => true。
补充:
- == 允许在相等比较中进行强制类型转换,而
===不允许。== 的工作量更大一些,因为如果值的类型不同还需要进行强制类型转换。- 如果待比较的值类型相同,== 和 === 等价
- 如果不同, 会发生隐式强制类型转换,会将其中之一或两者都转换为相同的类型后再进行比较。
'42' == true 和 '42' == false 均为 false,串符串 '42' 既不等于 true,也不等于 false。(一个值既非真值也非假值 ???)
我们普遍认为 '42' == true 是字符串 '42' 先强制转换为布尔值再比较,'42' == true 等价于 ToBoolean('42') == true,即 true == true 返回 true,但实际结果是 false
实际上根据ES5 11.8.5 抽象相等比较算法定义,

实际上的,根据抽象相等比较算法第7条“如果 Type(y) 是布尔值,则返回比较 x == ToNumber(y) 的结果”, '42' == true 的意思是“布尔类型 true 先转换为 1,再判断 '42' == 1。
同理,'42' == 1 根据抽象相等比较算法第5条“如果 Type(x) 是 String 且 Type(y) 是 Number,则返回比较 ToNumber(x)== y 的结果”,字符串 '42' 强制转换为数字 42 再比较,即 42 == 1 ,返回 false,即证。
同理,'42' == false 根据抽象相等比较算法第7条“如果 Type(y) 是布尔值,则返回比较 x == ToNumber(y) 的结果”转换为 '42' == 0,根据抽象相等比较算法第5条“如果 Type(x) 是 String 且 Type(y) 是 Number,则返回比较 ToNumber(x) == y 的结果”转换为 42 == 0,返回 false,即证。
所以,千万不要使用 == true 或 == false。
简单小结一下:
'42' == true=>'42' == ToNumber(true)=>'42' == 1=>ToNumber('42') == 1=>42 == 1=>false。'42' == false=>'42' == ToNumber(false)=>'42' == 0=>ToNumber('42') == 0=>42 == 0=>false。
null == undefined 为 true,但 null == ''、undefined == ''、null == 0、undefined == 0、null == false 和 undefined == false 均为 false。
在回答这个问题前,先要搞清楚 JS 有哪些类型。
简单说共8种,即7种原始类型(string、number、bigint、boolean、undefined、symbol、null)和1种对象类型(object)。
typeof类型:typeof - JavaScript | MDN (mozilla.org)
接下来,根据类型和宽松相等算法按图对比
null == undefined为true。null和undefined是不同原始类型,根据抽象相等比较算法第2条“如果x为null且y为undefined,则返回true”,这个相当于规则就是这么定义的,没有逻辑,记住就行。null == ''、undefined == ''、null == 0、undefined == 0为false。同理根据抽象相等比较算法第10条(没有匹配上前9条)返回false。null == false为false。根据抽象相等比较算法第7条“如果Type(y)是布尔值,则返回比较x == ToNumber(y)的结果”转换为null == 0,根据抽象相等比较算法第10条“返回false”。undefined == false同理。
简单小结一下:
null == undefined=>true(规则直接定义)。null == ''=>false(规则直接定义)。undefined == ''=>false(规则直接定义)。null == 0=>false(规则直接定义)。undefined == 0=>false(规则直接定义)。
'' == false为true
'' 和 false 是不同类型,根据抽象相等比较算法第7条“如果 Type(y) 是布尔值,则返回比较 x == ToNumber(y) 的结果”转换为 '' == ToNumber(false) ,即 '' == 0。
根据抽象相等比较算法第5条“如果 Type(x) 是 String 且 Type(y) 是 Number,则返回比较 ToNumber(x) == y 的结果”转换为 ToNumber('') == 0。
这里要补充个知识点,ToNumber('') 是 0 还是 NaN?
•
undefined转换为NaN。•
null转换为0。•
true转换为1,false转换为0。• 空字符串或仅包含空格的字符串转换为
0。
即 ToNumber('') == 0 等价于 0 == 0,返回 true,即证。
简单小结一下:'' == false => '' == ToNumber(false) => '' == 0 => ToNumber('') == 0 => 0 == 0 => true。
[42] == 42为true
[42] 和 42 是不同类型,根据抽象相等比较算法第9条“如果 Type(x) 是 Object 且 Type(y) 是 String 或 Number,则返回比较 ToPrimitive(x) == y 的结果”,转换为 ToPrimitive([42]) == 42。
ToPrimitive 是啥意思?Symbol.toPrimitive - JavaScript | MDN (mozilla.org)
Symbol.toPrimitive 是内置的 symbol 属性,其指定了一种接受首选类型并返回对象原始值的表示的方法。它被所有的强类型转换制算法优先调用。
简单说就是对象可以转换为一个原始值,可以通过自定义实现 Symbol.toPrimitive,根据不同 hint 值(number、string、default)返回对应自定义原始值。
下面是一个最直观的例子。
// 一个没有提供 Symbol.toPrimitive 属性的对象,参与运算时的输出结果。
const obj1 = {};
console.log(+obj1); // NaN
console.log(`${obj1}`); // "[object Object]"
console.log(obj1 + ""); // "[object Object]"
// 接下面声明一个对象,手动赋予了 Symbol.toPrimitive 属性,再来查看输出结果。
const obj2 = {
[Symbol.toPrimitive](hint) {
if (hint === "number") {
return 10;
}
if (hint === "string") {
return "hello";
}
return true;
},
};
console.log(+obj2); // 10 — hint 参数值是 "number"
console.log(`${obj2}`); // "hello" — hint 参数值是 "string"
console.log(obj2 + ""); // "true" — hint 参数值是 "default"
那数组的 Symbol.toPrimitive 又是什么呢?试一下就知道。
只是试显然不够,查了下Symbol.toPrimitive文档。简单讲,数组对象强制类型转换为逗号拼接数组项字符串。
ToPrimitive([42]) == 42 等价于 '42' == 42。根据抽象相等比较算法第5条“如果 Type(x) 是 String 且 Type(y) 是 Number,则返回比较 ToNumber(x) == y 的结果”,转换为 ToNumber('42') == 42,即 42 == 42,返回 true,即证。
简单小结一下:[42] == 42 => ToPrimitive([42]) == 42 => '42' == 42 => ToNumber('42') == 42 => 42 == 42 => true。
[] == ![]为true
![] 是布尔值,但是 true 还是 false?
查文档看下定义:
false:0、-0、null、false、NaN、undefined和''。
true: 所有其他值,包括任何对象,[]和'false'。
[] == ![] 等价于 [] == !true,等价于 [] == false。
根据抽象相等比较算法第7条“如果 Type(y) 是布尔值,则返回比较 x == ToNumber(y) 的结果”,转换为 [] == ToNumber(false),即 [] == 0。
根据抽象相等比较算法第9条“如果 Type(x) 是 Object 且 Type(y) 是 String 或 Number,则返回比较 ToPrimitive(x) == y 的结果”,转换为 ToPrimitive(\[]) == 0,即 '' == 0。
根据抽象相等比较算法第5条“如果 Type(x) 是 String 且 Type(y) 是 Number,则返回比较 ToNumber(x) == y 的结果”,转换为 ToNumber('') == 0,即 0 == 0,返回 true,即证。
简单小结一下:[] == ![] => [] == !true => [] == false => [] == ToNumber(false) => [] == 0 => ToPrimitive([]) == 0 => '' == 0 => ToNumber('') == 0 => 0 == 0 => true。
'' == [null]为true
左侧是字符串 '',右侧是数组对象 [null],根据抽象相等比较算法第8条“如果 Type(x) 是 String 或 Number 并且 Type(y) 是 Object,则返回比较 x == ToPrimitive(y) 的结果”,转换为 '' == ToPrimitive([null])。
这里有个问题,[null] 转字符串结果是 'null' 还是 '' ?反正我第一反应是 'null'。
让我们来看下定义:
Array.prototype.toString(): 数组的toString方法实际上在内部调用了join()方法来拼接数组并返回一个包含所有数组元素的字符串,元素之间用逗号分隔。
Array.prototype.join(): 所有数组元素被转换成字符串并连接到一个字符串中。如果一个元素是undefined或null,它将被转换为空字符串,而不是字符串'undefined'或'null'。
'' == ToPrimitive([null]) 即 '' == '',返回 true,即证。
简单小结一下:'' == [null] => '' == ToPrimitive([null]) => '' == '' => true。
NaN == NaN 为 false。NaN 是 number 类型。
NaN(“Not a Number”)是一个特殊种类的数值,当算术运算的结果不表示数值时,通常会遇到它。它也是 JavaScript 中唯一不等于自身的值。
定义里面就说了不等于自身,即证。
简单小结一下:NaN == NaN => false(规则直接定义)。